德润
密封材料
提供胶粘方面的产品和解决方案
网站首页
广研密封胶
卡夫特密封胶
产品中心
解决方案
视频中心
新闻动态
关于我们
联系我们
服务热线:
158-1773-4885
4
产品中心
您的位置:
首页
->
产品中心
->
卡夫特密封胶系列
->
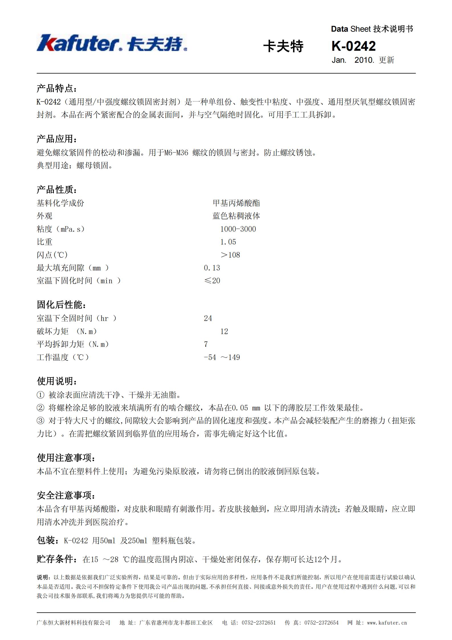
K-0242通用型中强度螺纹锁固密封剂
所有分类
广研密封胶系列
卡夫特密封胶系列
白云密封胶
哥俩好密封胶
邦特密封胶
K-0242通用型中强度螺纹锁固密封剂
K-0242是一种单组份、触变性中粘度、中强度、通用型厌氧型螺纹锁固密封剂。本品在两个紧密配合的金属表面间,并与空气隔绝时固化。可用手工工具拆卸。用于M6-M36螺纹的锁固与密封,典型用途:螺母锁固。卡夫特Kafuter官方授权经销商-东莞德润密封材料有限公司
www.gzderun.com
,销售服务热线:
15817734885
,李经理
[上一个:K-0243高活性中强度螺纹锁固密封剂]
[下一个:卡夫特K-0222螺纹锁固剂]
K-0242通用型中强度螺纹锁固密封剂
详情说明
关于我们
公司简介
成功案例
视频中心
产品中心
广研密封胶系列
卡夫特密封胶系列
查看更多
应用行业
电子电器行业
汽车行业
机械行业
新能源行业
IGBT 模块行业
其他行业
新闻中心
公司动态
行业资讯
常见问题
咨询热线
158-1773-4885
广东省东莞市万江街道万高路5号103室
扫一扫
Copyright @ 东莞德润密封材料有限公司 访问量:
粤ICP备2023035341号
技术支持:
【东莞网站建设】
【后台管理】
【BMAP】
【GMAP】